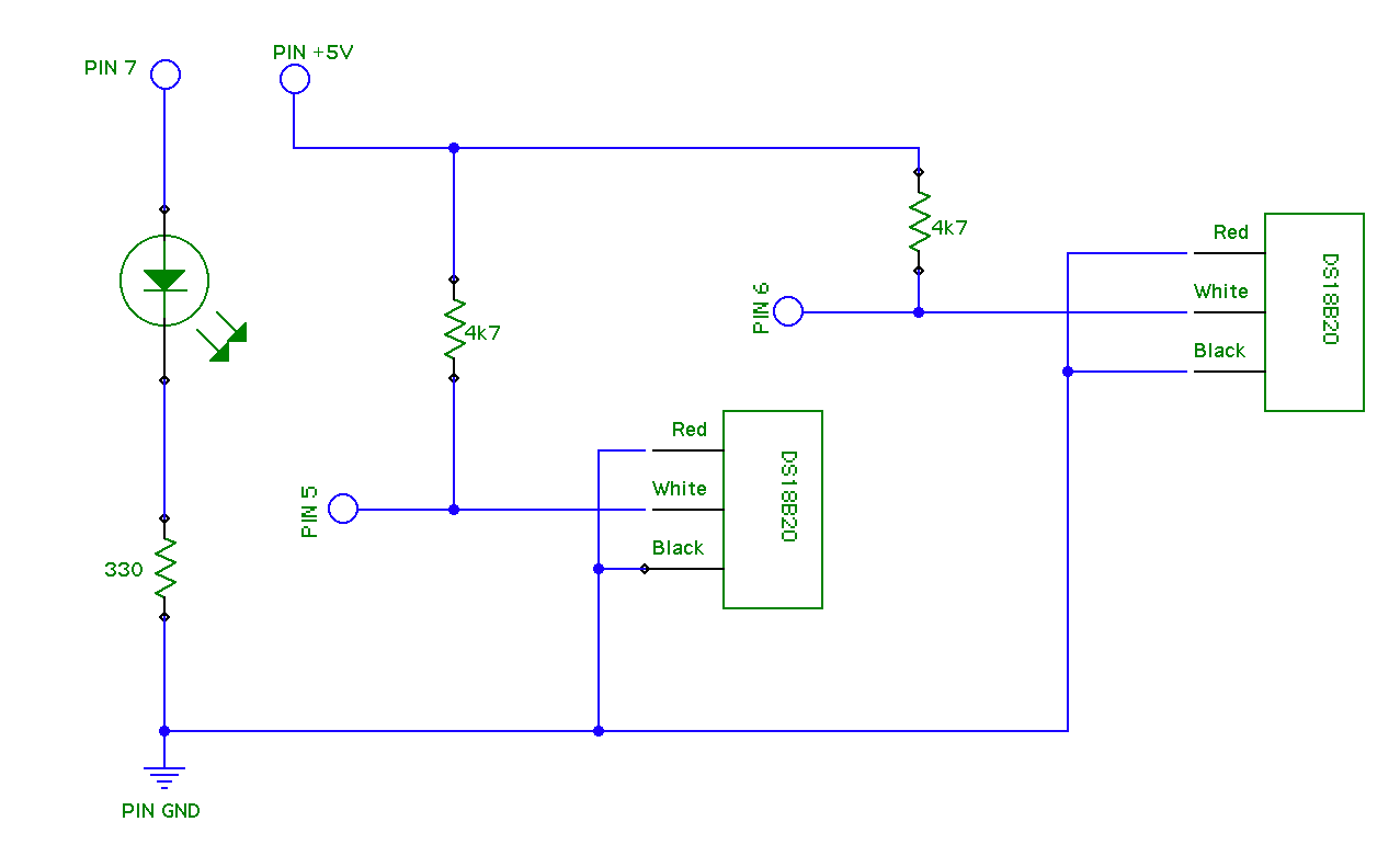
Updating the temperature sensor for the outside rabbit run

Rebuild rabbit sensor to single wire bus

Playing at being a conference photographer

Photographing Smidig 2014

Soldering up the rabbit temperature monitor

Rabbit circuit soldered up

How to keep an eye on the rabbit run heated sleeping area

Rabbit bedroom temperature monitoring with Arduino

Warmer rabbits

2014-10-04

Insulating the rabbit run sleeping area

Warmer rabbits

Flying the F550 hexcopter near Vinland/Gan

Flying the F550 hexcopter near Vinland/Gan

Flying - Vettre

2014-09-13

Met up with Gard, Bendik, Philip and Kenneth at Vettre

Run Rabbit Run

2014-08-03

Building the rabbit run frame

Run Rabbit Run

Adding a backlight kit behind the LCD on a DX6i radio

Backlight for DX6i