Rabbit bedroom temperature monitoring with Arduino

So - we've insulated the sleeping room (originally a garden cushion box) for the rabbits and mounted a heating panel that should keep it between 12˚C and 15˚C. But we need to keep an eye on it.

I could just get a cheap thermometer with remote unit from a hardware store - but how to check how the temperature varies over time?

Let's play with an arduino instead :)

I started with this tutorial from raywenderlich.com. It's using OneWire temperature sensors called DS18B20. I'm also going to use an ethernet connection with PoE to avoid having to have a separate power supply to the board.

I also modified the code by grabbing the latest onewire and dallas libraries and changed the output from JSON to a format that it is easy to write a munin script around.

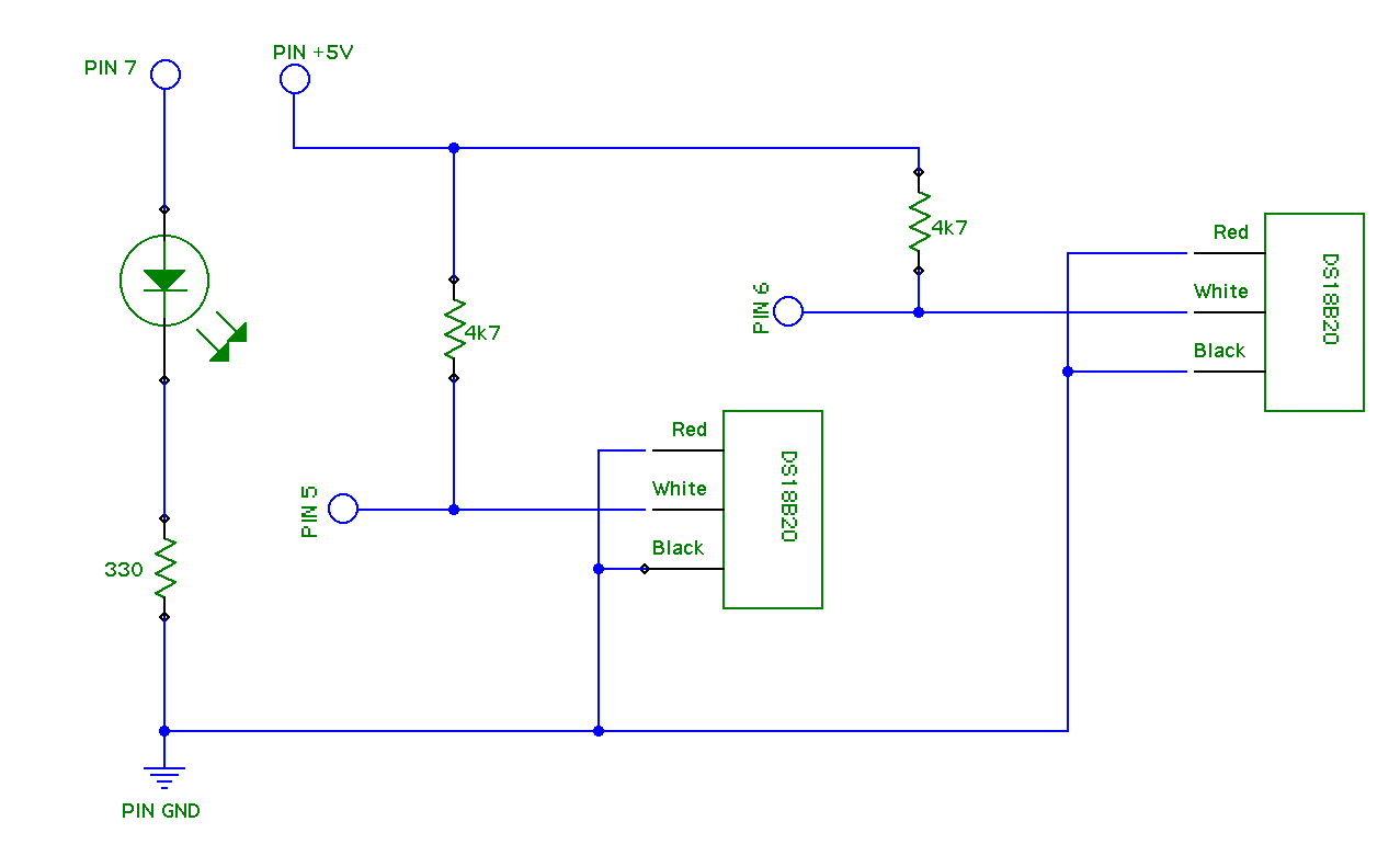
The circuit I have ended up with is:

Circuit diagramCircuit diagram
Circuit diagram

And breadboarded for testing it looks like:

Breadboard circuitBreadboard circuit
Breadboard circuit

Components

  • Arduino Uno
  • Arduino Ethernet Shield with PoE
  • 2x DS18B20 (I chose these pre-cabled waterproofed ones to save time and make mounting easier)
  • 2x 4k7Ω resistors
  • 1x 330Ω resistor
  • 1 LED

Code

It's all on github